服务热线:400-651-0119
登录
会员登录
没有账号,马上
注册
|
找回密码?
|
登录
没有账号,马上
注册
注册
会员注册
我已注册,马上
登录
|
|
|
|
|
|
*
请留下真实的用户信息,以便接收到最新消息
注册
我已注册,马上
登录
个人中心
首页
半岛(中国)
产品目录
技术支持
新闻动态
半岛(中国)
首页
半岛(中国)
总经理致辞
公司简介
我们的业绩
企业文化
公司架构
产品目录
半岛官方端网站登录入口
加臭剂监测仪
加臭剂
技术支持
常见问题
下载中心
新闻动态
半岛(中国)
半岛(中国)
加入我们
客户留言
首页
>
新闻动态
新闻动态
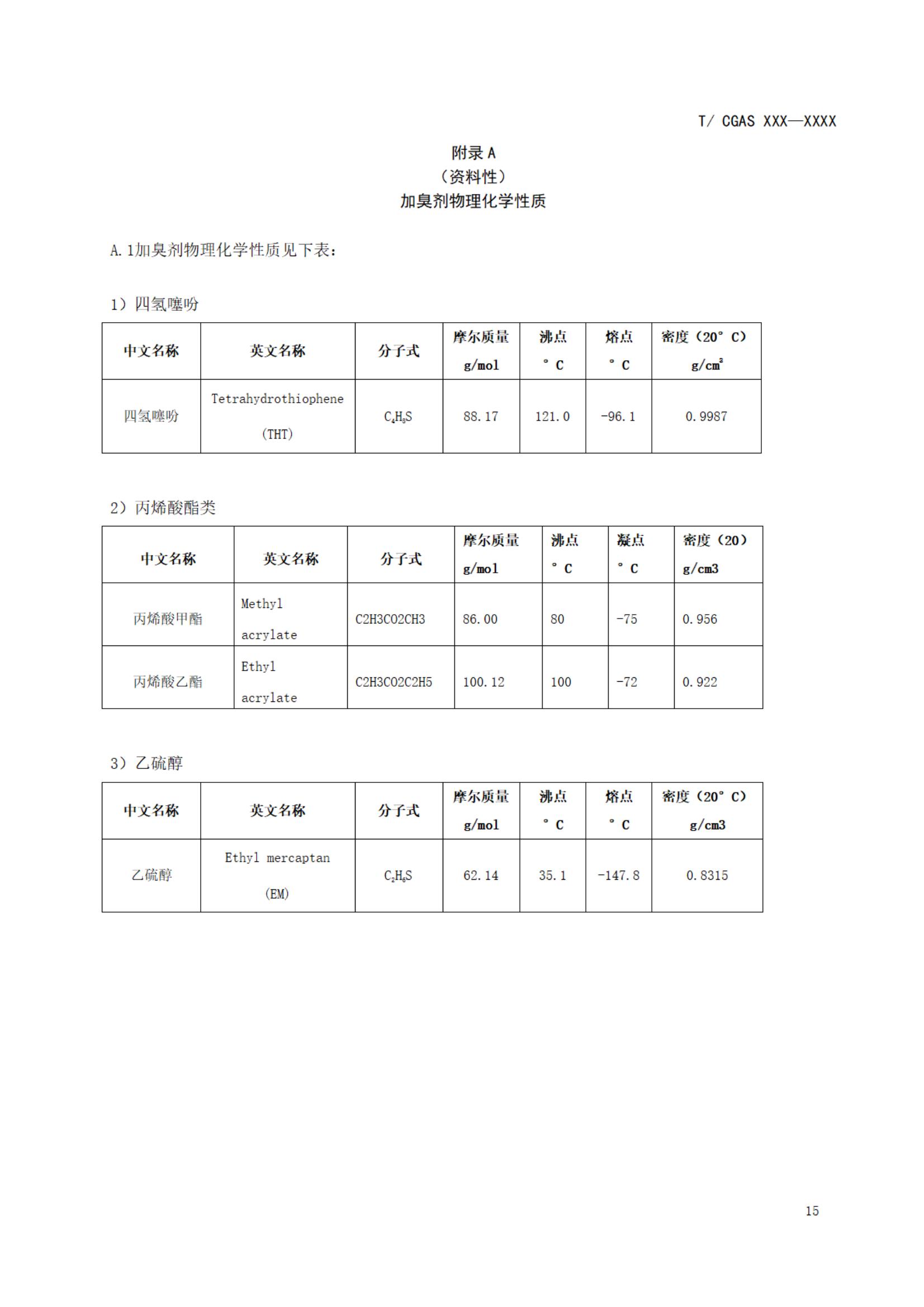
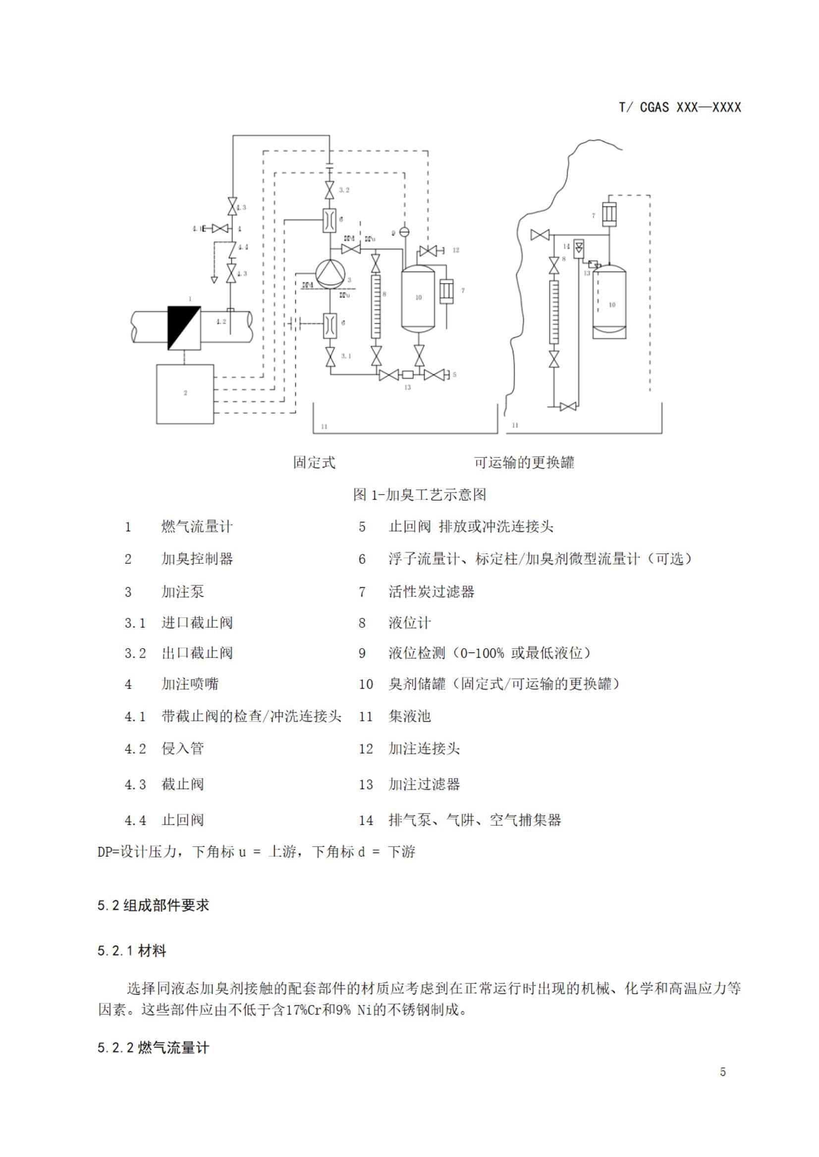
城镇燃气加臭技术要求-征求意见稿
400-651-0119
QQ:3391432181
半岛在线官方网站
|
好博在线(中国)唯一官方网站
|
半岛公司网站网页版官网
|
b体育(中国)体育官方网站
|
好博在线_好博(中国)
|
好博平台_好博(中国)
|
好博官网
|
半岛网页版
|
好博在线登录官网
|